许昌学院附属中学
关于评选线上教学优质课和优秀案例的通知
各教研组、全体教师:
根据我校“离校不离教,停课不停学”疫情防控工作安排,自2月10日开始线上教学以来,广大教师探索了各具特色的教学方法,教学效果良好。为加强线上教学工作的经验交流,树立优秀典型,及时总结经验并推进线上教学再上新台阶,我校决定开展线上教学优质课和线上教学优秀案例评选活动,具体安排如下:
一、评选内容
(一)线上教学优质课
(二)线上教学优秀案例
二、参评对象
许昌学院附属中学全体在职教师。
三、内容要求
(一)线上教学优质课
1.需提供教学视频(或线上教学视频链接地 址)、教学设计(附教学反思)、课件等教学资源。
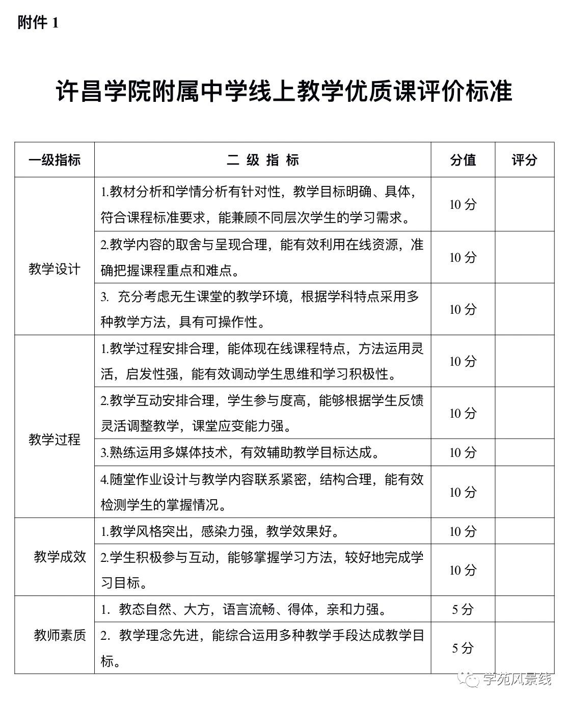
2.线上教学优质课评价标准(见附件1)
(二)线上教学优秀案例
1.要从教师和学生的需要出发,聚焦线上教学与学习,注重体现教师组织线上教学、实施线上教学和学生开展线上学习的典型经验。
2.突出线上教学和学习特点及规律,方式方法科学合理。
3.突出教学实效性,综合运行多种教学手段与方法。
4.线上教学优秀案例需有教学过程记录,并对教学过程进行评析。
四、组织实施
1.教师申报,教研组推荐。
2.线上教学优质课和优秀案例分别按申报总数40%、60%的比例确定一、二等奖获奖名单。
3.学校组成线上教学优质课和优秀案例评委会,对申报的优质课和教学案例进行公开、公正的评价,根据评审结果公示获奖名单。
4.根据评选结果,对获奖教师进行表彰,颁发荣誉证书,并优先推荐参加上级相关评选活动。
五、申报时间
各教研组4月15日前把参评材料发到教科室邮箱(xyfzjiaoyan@163.com)。
六、本次活动由教科室负责

